番茄小说-最新番茄小说官方精品阅读站
欢迎访问番茄小说 !
ENGLISH
主页
番茄小说概况
番茄小说简介
历史沿革
化工名人
组织机构
番茄小说 领导
番茄小说 机构
师资力量
在职教师
光荣退休
人才培养
精品课程
本科生培养
研究生培养
示范中心
科学研究
科研项目
研究基地
科研条件
科研成果
党建工作
党委(纪委)委员
党建动态
纪委工作
学生工作
团委
学生会
学生活动
规章制度
招生就业
就业信息
本科生招生
研究生招生
校友园地
校友风采
校友活动
校友名录
实验室安全
安全活动
管理规定
安全准入
安全文化
实验室安全
安全活动
管理规定
安全准入
安全文化
当前位置:
主页
>
实验室安全
>
管理规定
> 正文 >
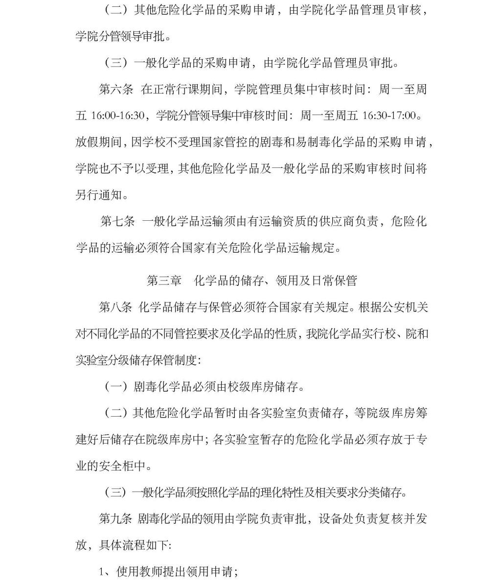
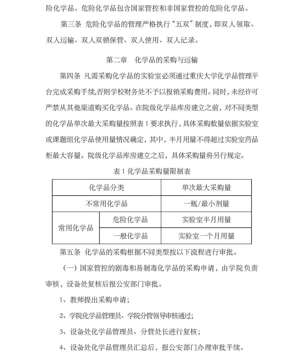
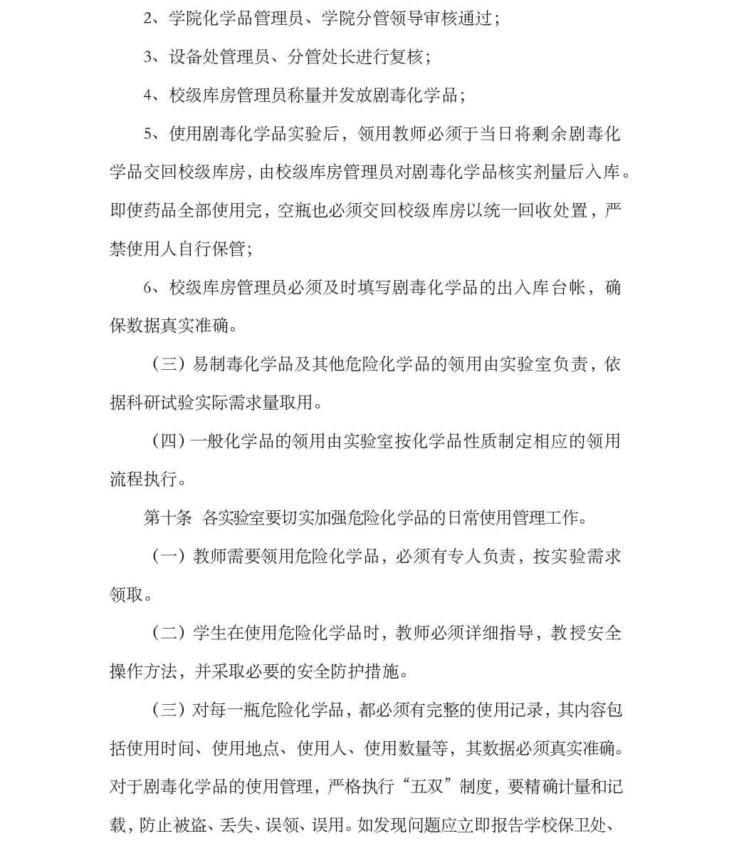
番茄小说 实验室化学品安全管理办法
发布时间:2017-10-28 15:54